From Agent Spaghetti to Outcome Architecture
A practical guide to building composable, accountable agentic systems that scale.
The first wave of AI agents gave us chatter, smart assistants and co-pilots, thinly wrapped around language models. They could respond to prompts, but lacked memory, structure, or real autonomy. The second wave gave us experimental multi-agent frameworks promising goal-directed collaboration, but often resulting in brittle workflows, unclear ownership, and what can only be described as agent spaghetti.
A third pattern is beginning to take shape that shifts the focus away from agents completing isolated tasks, and towards composed systems that can reliably deliver outcomes - what we call an Outcome-as-Agentic Solution (OaAS).
Instead of delegating disconnected tasks to individual agents, teams define a measurable business outcome such as “reduce time-to-value for onboarding,” “respond to regulatory change within 48 hours,” or “restore service after incident X”, and assemble a lightweight system of agentic and human functions to achieve it. These systems combine modular agents, context-aware orchestration, embedded controls, defined human roles, and real-time feedback loops.
The goal isn’t full autonomy (yet). It’s programmable delivery, building a system that can act, adapt, and escalate when needed, with traceable logic and accountable performance.
Most organisations today are stuck in the second wave, over-automated in places, under-coordinated in others, and missing a coherent architecture. But those willing to invest in capability design rather than scattered tools have a chance to build something scalable and auditable.
This shift from agent spaghetti to outcome architecture isn’t just technical - it’s structural, and it’s coming fast.
Why This Matters Now
Agentic AI is moving fast, but many early implementations rely on brittle prompt chains, superficial integrations, or agents that struggle outside of sandboxed conditions.
But in enterprise settings where there are defined outcomes, clear constraints, and some history of process discipline, something more promising is starting to take shape. Teams are no longer just using agents to automate individual actions. They are beginning to build systems that can move toward outcomes, not just execute steps.
This shift matters because the old model of delivery is starting to break down. And many processes still rely on invisible glue: Slack messages, heroic effort, unspoken expectations, and the judgment of people who hold it all together.
Agentic systems, when designed well, offer a way to relieve that pressure. Instead of asking people to follow brittle processes or fill the gaps manually, organisations can compose systems that are able to coordinate, respond, and escalate in service of a shared result.
This only works if the outcome is clearly defined, the logic is well structured, and someone is accountable. And that is where things often fall apart.
Many leaders are not used to thinking in outcomes. They operate in terms of deliverables, metrics, or KPIs, but struggle to describe the intended result in a way that a system could act on. The shift from task delegation to outcome delegation sounds simple, but it reveals all the places where organisations rely on unspoken knowledge and manual intervention. Most agentic prototypes fail here, not because the tools are wrong, but because the intent is vague or the system has no way to recover when things go off track.
At the same time, teams are under growing pressure to move faster and cover more ground with fewer resources. Delegating outcomes to agents may feel risky, but in many cases it is less risky than continuing to scale human coordination with no real structure behind it.
The opportunity is real. So are the challenges.
Organisations that take capability design seriously will be better placed to make the shift, while those that remain stuck in automation theatre may soon find themselves outpaced by something quieter and more durable.
What Makes an Outcome-as-Agentic Solution Work?
The idea of delegating outcomes to AI systems often sounds appealing in principle, but quickly becomes uncomfortable in practice. Once an outcome is specified, the gaps begin to show: unclear logic, patchy data, fragile handoffs, and an over-reliance on people to notice when something goes wrong.
Most agentic systems still depend on human scaffolding that no one has time to maintain. To build something that can actually deliver, we need to design for outcomes from the start, with a focus on architecture, not just interaction.
From early deployments and internal pilots, seven core components appear necessary. These don’t guarantee success, but without them, outcome delivery is unlikely to scale or survive contact with the real world.
Defined Outcome: A specific, measurable result framed in business terms and bounded by time, value, or risk. It must be clear enough to guide action and structured enough to delegate.
Coordinated Agentic Functions: Sensing, planning, action, escalation, and communication roles composed into a system. Modular or shared, these agents must work together toward the same end.
Embedded Context Logic: Rules, reasoning, or orchestration layers that help the system adapt based on actors, history, and constraints. Without context-awareness, agent behaviour becomes brittle.
Intentional Human Involvement: Designed-in roles for judgment, validation, or escalation. Human input is not a fallback but a core part of safe, ethical, and effective delivery.
Built-In Controls: Guardrails, permissions, audit trails, and constraints that enforce responsible action and ensure enterprise-grade oversight from day one.
Live Feedback Signals: Real-time data on performance, interaction, and progress. These signals allow the system to detect drift, adjust behaviour, and stay aligned with outcomes.
Outcome Accountability: A clearly assigned owner, human, agent, or hybrid, who holds responsibility for the result and has the authority to monitor, intervene, or evolve the system.
These seven components form the minimum viable architecture for moving from automated actions to accountable outcomes. Most organisations have some pieces already, the opportunity is to assemble them deliberately.
Example Applications
Outcome-as-Agentic Solutions can be applied wherever a clear business result is needed, but the delivery path involves multiple actors, moving parts, and changing conditions. Rather than replacing existing systems, OaAS compositions work best when they operate alongside or across existing functions, helping bridge the gap between intent and execution.
Here are a few early applications where this capability could be shaped:
Customer Onboarding Acceleration
A growth team defines the outcome: ‘customer activated within 72 hours.’ Instead of a fixed checklist, agents handle setup, compliance, and follow-ups. If delays occur, they escalate automatically. The outcome is tracked until met.
Sales Qualification Improvement
A regional sales lead defines the desired outcome as “90% of new pipeline entries fully qualified within five working days.” Agents monitor CRM data, follow up on missing fields, pull supporting materials, and highlight stalled entries. If needed, they surface patterns to enable sales enablement support.
Incident Response and Recovery
A service delivery team defines an outcome of “incident resolved and verified within four hours.” Agents detect the incident, collect logs, contact on-call engineers, generate resolution summaries, and notify affected stakeholders. Escalation points are designed in. The outcome is the restoration of service, not just the creation of a status page.
A User-in-Flow Scenario: Outcome Ownership in Practice
Imagine a digital operations manager responsible for a new service launch.
The launch has been successful in most regions, but uptake in one market is slow. The team defines an outcome: “50% of new users complete onboarding within three days.” The manager decides to delegate this outcome to an agentic system rather than spin up another campaign.
The system begins with a monitoring agent that watches for drop-offs in the onboarding funnel. When one is detected, a messaging agent nudges the user with contextual help. If there is no response, a support ticket is drafted automatically. If an error is detected in the setup process, a diagnostic agent checks logs and flags a fix.
After 48 hours, if no progress is made, the agent escalates to a human customer success lead with a full activity history and a proposed intervention. The entire system is traceable and auditable. The manager can see which drop-offs were resolved, which escalated, and what interventions worked.
Instead of chasing tasks, the team is focused on improving a shared outcome, and they have a system that is actively helping them deliver it.
These examples are not hypothetical. Each component - sensing agents, orchestration layers, escalation paths - already exists in enterprise pilots. The challenge is integration.
Mapping the Capability
To treat Outcome-as-Agentic Solutions as a repeatable capability, rather than a series of disconnected experiments, organisations need to understand the building blocks that support it. This is not just about tools or platforms, but creating the conditions for composed, accountable delivery to emerge and evolve over time.
Here are five core dimensions to map and develop:
Core Systems: Orchestration frameworks, secure run-time environments, event routing infrastructure, and API mesh layers form the technical foundation for composing, monitoring, and governing agentic systems at scale.
Data Sets: Live operational metrics, system state data, feedback signals, thresholds, and business constraints provide the structured input agents need to sense context, evaluate progress, and make decisions toward defined outcomes.
Software: Modular agents, coordination logic, reasoning planners, guardrails, and escalation mechanisms enable systems to act autonomously, collaborate across boundaries, and maintain accountability throughout the delivery process.
Services & Processes: Outcome design, orchestration planning, compliance management, performance monitoring, and intervention routines embed human control, ensure trust, and allow the capability to evolve within existing delivery structures.
Skills: Outcome ownership, capability engineering, agent supervision, orchestration design, and performance analytics turn system components into a live, composable, and trusted capability that delivers real results.
This map is not prescriptive. Different organisations will assemble these components in different ways. What matters is that they are treated as part of a whole - not isolated tools, but building blocks of a new capability that can be developed, maintained, and scaled over time.
Getting Started
Most organisations already have fragments of what they need: partial processes, loosely defined outcomes, and tools that were never designed to work together. The opportunity is not to invent something new, but to assemble and align what’s already there.
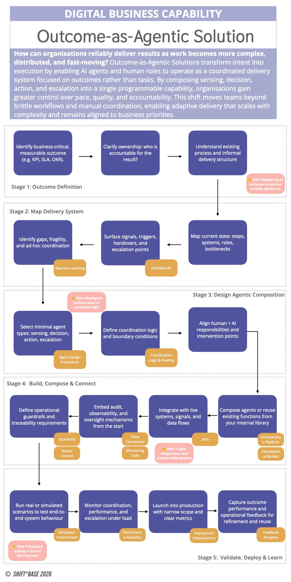
What could the flow of the capability look like once all of the layers are in place?
Here are some practical ways to begin:
Choose a real outcome with clear business value
Begin by selecting a result your team already owns. This could be a KPI, a service-level agreement, or a regulatory obligation. The key is to pick something concrete, measurable, and already recognised as a priority. Avoid designing outcomes from scratch, the value lies in making existing intent deliverable.
Map the journey to that outcome
Identify the steps, roles, systems, and blockers involved in delivering it today. This helps surface where agentic functions could contribute, and where orchestration or escalation is currently informal or fragile.
Design a minimal agentic composition
Start small. Assemble a handful of roles: a sensing agent to monitor conditions, a response agent to take basic actions, and a logic layer to decide what happens next. Add a human escalation point. Test this composition in a narrow context and refine it based on performance.
Expect fragility, and learn from it
Early OaAS systems will break. Coordination will fail. Signals will be missing. This is part of the work. Each failure is an opportunity to improve orchestration, tighten accountability, or clarify intent. The key is to treat OaAS not as a tool to deploy, but as a capability to grow.
The Loops & Layers of Outcome Architecture Maturity
Building Outcome-as-Agentic Solutions is less about tooling and more about coordination. Teams often only realise how much glue holds processes together when they try to automate around it. The shift from agents doing tasks to systems delivering outcomes happens in layers, and each layer surfaces new questions about ownership, trust, and visibility.
Maturity doesn’t follow a straight line. Teams loop between layers, refining visibility, tightening control, and trying to scale what was initially designed as a small test. What matters is not reaching the top, but learning how each layer behaves under pressure.
If you’re serious about building systems that scale beyond fragile prototypes, you’ll need to climb, and cycle through, these maturity layers. Each one reveals a different kind of failure, a new kind of insight, and a sharper sense of what it really means to deliver outcomes through agentic systems.
In the sections that follow, we will walk through the layers, the loops that link them, and the lessons that matter most under real-world pressure.







